《安科瑞遠程預付費管理系統 》是安科瑞公司最新研制的與DDSY-1352單相電子式預付費電能表及DTSY-1352三相電子書預付費電能表配套的售電管理系統。它是以電能管理軟件和集中抄表軟件為主,包括計算機,通訊管理機,打印機等設置在內的集成系統。
另外可以選配遠傳閥控水表組成水電一體預付費系統,達到先交費后用水的目的,剩余水量用完自動關閥。
主要完成電能表/水表參數設置,商戶售電/售水管理及能耗管理工作,操作簡便,實行物業公司遠程實時操作實時監控,具有良好的人機界面,能夠有效的統計和管理數據,并對數據的安全性做了有效的保密措施。安裝方便,是用電管理部門、商業廣場和物業小區等管理部門,提高用電用水管理水平,解決收費難問題的理想產品。
一些大集團和大物業,往往需要將多個物業環境、分散于各地的物業集中式收費和管理,面臨著數據公網傳輸,分布式財務操作,在線支付,總部財務扎口等復雜的需求,預付費云平臺可以滿足此需求。
0 系統特點
1.項目托管,免現場安裝:項目現場可以省去配置預付費服務器、安裝數據庫、短信貓等一系列工作。不但可以省去很多硬件成本,還能大大減少調試和維護成本。
2.遠程抄表,遠程售電:抄表信息通過網關實時上傳到云平臺,快速便捷,免去人工抄表;財務集中管理,電量實時下發,并比對充值次數防止作弊;支持一戶一電價,一戶一水價。
3.云端部署,集團式預付費:系統軟件升級維護不再收到客戶網絡環境的困擾,云端統一部署,升級方便快速;客戶不需要安裝客戶端。
4.金額預警:金額不足或金額欠費提醒、電表充值到賬提醒,都可及時短信通知商戶。
5.遠程控制:可對任意一塊電表執行遠程拉閘或保電等一系列遠程控制、參數設置等操作,方便管理。
6.系統規模:接入表不受數量、地域限制,一個賬戶可以管理多個項目,系統設計容量超過十萬個計量點。
7.能耗分析:用戶和管理員都可查詢預付費表或管控表每天的用能狀況;可提供能耗分析+財務軌跡一體式綜合管理報表,包含用戶表的能耗、財務數據、能耗和財務的期初期末值等數據。
8.手機APP,在線支付:業主可以通過登錄手機APP進行購電,購水和查詢用能操作。
9.訪問方式不受限:系統將可以通過PC瀏覽器、平板、手機APP訪問和在線支付無人值守。
10.提供暖表/冷熱表系統模塊:系統可接入冷熱表(暖表/能量表)進行抄表,提供相應的報表。
11.權限管理更科學:賬戶與項目掛鉤,每個物業環境的財務數據互相獨立;角色設置與賬戶設置分離;集團總部用戶可訪問多個項目。
12.統一第三方接口API:提供統一的第三方API或SDK開發接口,第三方平臺可選擇數據接入或完全接管。
13.電站電能管理:提供變電所或樓層、大樓總表的遠程自動抄表,以及相關能耗分析報表的功能。
14.水表預付費系統:提供與預付費電表相類似的所有售水相關功能,預付水量用完自動關閥,如遠程售水、水耗報表、遠程開關閥等,并與電表集成一體化系統。
15.數據安全:公網傳輸數據采用AES加密算法,秘鑰分發機制,等保障數據安全。
16.學生宿舍環境:在學生宿舍環境下的定時時間通斷控制、惡性負載控制、基礎免費電量、費控和強控等。
1 系統硬件結構
最底層為數據采集層,中間層為網絡傳輸層和數據中心層,上層是客戶端層。如圖所示。

接線方式如圖所示:

本項目設計的預付費云平臺,由安科瑞品牌三相預付費電能表DTSY1352-NK/單相預付費電能表DDSY1352-NK/多用戶預付費計量箱ADF300,數據網關、RS—485總線(局域網或LORA局域網)、公網、云服務器、系統管理網站及預付費APP組成。
其他可配置預付費電表型號包括如ADM100(學生宿舍)。
水表型號可配置積成電子、埃美柯或者連利電子的遠傳閥控水表。
計量控制獨立:電表內對應于各用戶單元的計量單元獨立,保證計量準確性:控制單元獨立,保證控制可靠性。
通信管理分離:通過內嵌操作系統的通信管理機來實現對電表數據的信息采集,使信息采集分層實施,保證數據采集的實時性。
符合預付費要求:電能預付費,可免去人工抄表、收費等繁瑣工作,管理方便、輕松。
1.1 預付費電能計量儀表DDSY1352-NK主要技術指標


1.2 多用戶計量箱ADF300的主要技術指標


1.3 系統組網方案

2 系統軟件結構

系統簡單使用流程圖
1、集中抄表數據流程

2、開戶、售電、遙控等操作數據流程

3、集抄服務程序
集中抄表服務程序中集成了短信報警和充值到賬提醒功能,能將電費金額預警和欠費預警短信自動發送給用戶。
系統默認半小時對所有表進行一次遠程集中抄表。


4、遠程預付費電能管理系統




系統針對商鋪開戶不僅支持一戶一表,也支持一戶掛多表的需要;同時支持和解決了項目改造后新老表切換時,老表金額轉入的問題;支持峰谷電價,支持一表一電價;可對單表設置功率過載的閾值,也支持設置單表金額報警的兩級閾值。

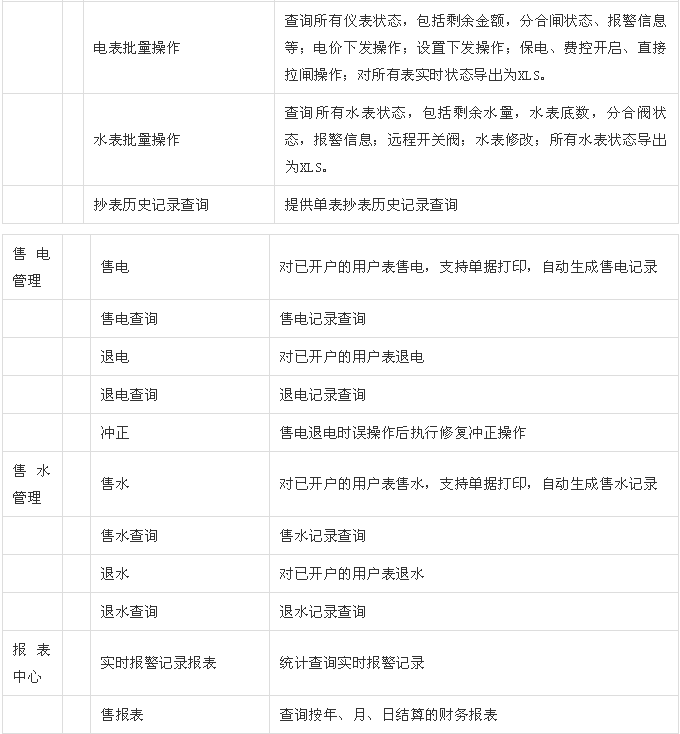
批量遠程操作場景中,系統提供了多項功能,針對開戶、報警1、報警2、欠費、未開戶、失聯狀態都有不同的顏色顯示:

1.電價下發;2.設置下發;3.保電(強制合閘);4.恢復預付費(欠費自動跳閘);5.拉閘(強制斷電);6.抄表導出(導出當前所有表狀態為XLS)

如圖,可查詢單表歷史抄表記錄,用于對歷史抄表記錄進行追溯。
系統還提供了多個報表以供查詢,分別是日/月/年財務銷售統計報表、失聯表/通訊管理機查詢報表、能耗查詢報表、實時報警/歷史報警查詢報表。

5、預付費APP
系統支持集成在線購電和查詢手機網站,但需客戶提供1.企業資質的支付寶賬戶和支付協議或銀聯在線支付協議,2.網址域名和固定的服務器空間。
具體要求可聯系安科瑞軟件部徐宇雷。要做支付的硬性條件較為繁瑣。

6、付費方式
大家可以拿出手機,訪問手機網站:
輸入網址:http://evs.acrel.cn
該圖示意了在線支付請求的業務流程。

云時代Acrelcloud-3200遠程預付費系統云平臺體驗網址:
yun.acrel-eem.com
登錄名:acrel
密碼:123456
大家也可以拿出手機,掃描二維碼微信公眾號,在公眾號的菜單下找到“自助購電”進行體驗,登錄后可查看我司宿舍的真實用電數據和體驗微信支付購電。

或使用支付寶掃描支付寶生活號,使用支付寶進行在線支付購電。





選擇查詢時間段,可查詢時間段內用戶表每天的抄表值和用電量。


微信支付簡要前提條件

如何申請開通微信支付功能?
1.成為已認證的服務號
2.通過審核后,商家需要一次性簽署兩份合同:《微信公眾平臺商戶功能服務協議》和《微信支付協議》。
3.擁有服務器空間和域名(有官方網站或官方手機網站也可以)域名必須是已經經過ICP備案的。
4.遠程預付費系統服務器所處的環境擁有公網固定IP。
5.與CHINAPAY的交易調試完成后,即可開通使用網上銀行卡支付功能。
支付寶支付簡要前提

網站如何接入支付寶。
1 注冊企業支付寶帳號
https://enterpriseportal.alipay.com/login.htm
2 實名認證
提供公司相關證件進行實名認證,提交后,通過了會收到通知郵件。
3選擇產品、簽約
http://app.alipay.com/container/web/enterpriseIndex.htm
選擇產品、費率后,時行簽約申請,通過后會收到通知郵件。
4 技術集成
4.1下載技術集成文檔
在你的簽約管理里可以下載技術集成文檔。
3 遠程預付費系統的意義及收益
傳統的IC卡預付費售電管理系統實現了先交費后用電的管理模式,但由于抄收電表數據依賴于購電卡,用戶用電數據滯后于發生時間,不僅需要人工抄表,也無法有效進行用電管理、監控和實時控制。
利用遠程預付費電能管理系統,無需IC卡,可以實現計算機遠程集中抄表、實時監控、遠程充值和遠程控制,再通過預警信息和短信通知,物管部門即可完成整個抄表、收費、控制和核查工作,實現高度信息化和自動化,大大提高用電營銷管理效率和水平,節約人力物力的同時,也提高了經濟效益,同時還具有防信息泄露防竊電的安全功能。
4 系統部署環境
為正確地運行安科瑞預付費售電管理系統,將系統性能發揮到最佳水平。推薦以下配置:
(1)服務器配置:雙核處理器3.0及以上,8G內存,300GB以上的可用磁盤空間。最好能有硬盤熱備份,確保數據安全。
(2)配套儀表:DDSY1352單相電子式預付費電能表、DTSY三相電子式預付費電能表、ADF300系列多用戶計量箱、ADM100、ADF100、ACR/PZ系列電能計量儀表。
(3)LQ1600K打印機或其他打印機(票據打印機)。
(4)顯示器分辨率: (根據顯示器大小設定)。
軟件環境:
工作站操作系統:中文WINDOWS 7 ,WINDOWS 2008
服務器操作系統: WINDOWS 2008 WINDOWS 2012
數據庫系統:MYSQL 5.0以上,RedisWin 64位